論文メモ Organization and Maintenance of Large Ordered indexes
February 27, 20211972年に発表されたB木のオリジナルの論文。 \(I\)をインデックスの大きさ、\(k\)をハードウェア依存の値とすると、検索、挿入、削除の時間計算量は\(\log_kI\)になる。 ここでのインデックスは、固定長の\((x, \alpha)\)を要素とする連想配列で、最大\(2k\)個のキーを格納できる連続したページ上にある。 \(\alpha\)には、データを保存した1つ以上のレコードへのポインタが格納される。
\(h\)を非負の整数、\(k\)を自然数とすると、空の木や次の3つの条件をみたす木をB木という。
- ルートから任意の葉までの長さが\(h\)であり、ルートから葉までの経路のノード数が\(h\)になる。
- ルートと葉以外は少なくとも\(k+1\)個の子をもつ。ルートは葉であるか、少なくとも2つの子をもつ。
- 各ノードがもつ子の数は高々\(2k+1\)個。
冒頭の時間計算量で検索、挿入、削除を実現するために、以下の3条件が成り立つようにインデックスを構成する。
- ルートページは1以上\(2k\)以下のキーを、それ以外のページは\(k\)以上\(2k\)以下のキーをもつ。
- 葉以外のページにあるキーの数が\(l\)であれば、そのページは\(l+1\)個の子ページをもつ。
- 各ページの\(l\)個のキーは昇順に並び、ページは子ページへのポインタ\(p_0, p_1, \dots p_l\)をもつ。 葉ページでは子ページのポインタは未定義になる。
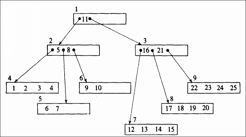
以下に性質をみたすページを図示する。

\(P(p_i)\)をポインタ\(p_i\)がさすページとし、\(K(p_i)\)を、\(P(p_i)\)をルートとする最大の部分木に含まれるキーの集合とする。
このとき、B木は次の3つの性質をみたす。
$$
\begin{align}
(\forall y\in K(p_0))(y<x_1)&\\
(\forall y\in K(p_i))(x_i<y<x_{i+1});&\ \ i=1, 2, \dots , l-1\\
(\forall y\in K(p_l))(x_l<y).&
\end{align}
$$
以下に、これらの性質をみたすB木を例示する。

キーを挿入するとき、挿入先のページ\(P\)が満杯であればページを分割する。 はじめに、キーとポインタからなる次の配列をつくる。 $$ p_0, (x_1, p_1), (x_2, p_2),\dots ,(x_{2k+1}, p_{2k+1}) $$ 次に、この配列の一部 $$ p_0, (x_1, p_1),\dots ,(x_{k}, p_{k}) $$ で\(P\)をおきかえ、新しいページ\(P’\)に $$ p_{k+1}, (x_{k+2}, p_{k+2}), (x_{k+3}, p_{k+3}),\dots ,(x_{2k+1}, p_{2k+1}) $$ を代入する。 その後、\(Q\)を\(P\)の親ページとして\(Q\)に\((x_{k+1}, p’)\)を挿入し、\(P’\)を\(P\)の兄弟にする。 なお、ポインタ\(p’\)は\(P’\)をさす。
\(Q\)が満杯であれば、\(Q\)も分割する。
これをくりかえし、分割がルートまで及ぶ場合、\(p\)と\((x_{k+1}, p’)\)をふくむルートページ\(Q\)をつくる。
\(p\)と\(p’\)は、ページ\(P, P’\)をさす。
例えば、\(k=2\)とすると、以下のB木にキー9を挿入すると、上のB木になる。

キーを削除するとき、そのキーが葉になければ、単に削除するだけでなく、\(P(p_i)\)をルートページとする木の中の最小のキーと置きかえなければならない。 この最小のキー\(x_1\)が存在するページを\(L\)とすると、\(x_1\)を消すことで\(L\)にあるキーの数が\(k\)より少くなりうる。 その場合、ページ\(L\)をさすポインタと隣接するポインタによって参照される兄弟ページと\(L\)の間でcatenationまたはunderflowという操作をおこなう。
catenationは、隣接するポインタで参照された兄弟ページの合計キー数が\(2k\)以下のときに兄弟ページを結合する操作をいう。 このとき、親ページのエントリが削除されるので、挿入時と同様、catenationはルートページまで伝搬することがある。
合計キー数が\(2k\)より大きいときは、catenationを実施し、結合されたページを真ん中で分割する。この操作をunderflowという。 上にある2つ目のB木からキー9を削除すると、1つめのB木にもどる。
論文をこちらからダウンロードできます。 図は、論文から引用しました。